首页
伟德产品中心
返回
第一系列
第二系列
第三系列
伟德新闻动态
返回
公司动态
行业资讯
关于伟德国际
联系伟德国际
首页
伟德产品中心
返回
第一系列
第二系列
第三系列
伟德新闻动态
返回
公司动态
行业资讯
关于伟德国际
联系伟德国际
您当前的位置:
首页
>
伟德新闻动态
>
公司动态
伟德新闻动态
公司动态
行业资讯
【公司动态】
伟德国际录取分数线%!这四所公性价比超高!
2025-10-20
2025年秋季开学季,全国各地技工院校出现了一个新现象——不少已经持有本科或大专文凭的毕业生选择“回炉”读技校。 在青岛市技师学院,大学生技师班招生人数超过240人;在鲁北技师学院,预备技师班迎来了......
【公司动态】
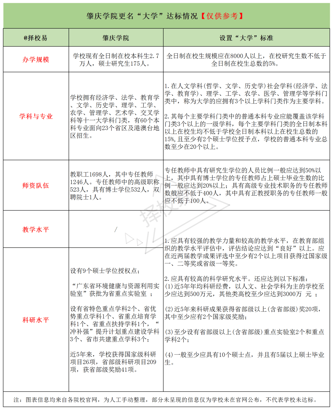
伟德国际差一点!广东这所老牌公办学院更名大学就差一点!
2025-10-20
,已连续两次入选广东省“冲补强”粤东西北高校振兴计划。学校前身可追溯至广东教育行政学院,后历经肇庆师范专科学校、西江大学等发展阶段。 自西江大学更名为肇庆学院以来,学校始终致力于恢复“大学”的命名,......
【公司动态】
伟德国际重磅!2025 中国大学排名揭晓复旦第五人大第八南航、西电比肩 985
2025-10-19
在当下,我国高等教育事业蓬勃发展,已坐拥 3100 多所高等学府。其中,优质高校如繁星闪耀,985 工程大学、211 工程大学、双一流建设高校以及众多优质双非大学,共同构筑起中国高等教育的多元格局。 ......
【公司动态】
伟德国际2024最新广东二本大学排名榜
2025-10-19
- 考生可以根据自己的兴趣和职业规划,结合各院校的学科优势和录取分数线,选择合适的院校和专业。 - 广东技术师范大学和五邑大学在工程和技术类学科上有较强优势,也值得关注。 以上内容仅供参考......
【公司动态】
伟德国际广东二本的学校排名
2025-10-19
- 中山大学、华南理工大学和暨南大学在全国的排名较高,是广东地区最顶尖的二本院校。 - 对于想要学习商科、外语、伟德国际victor1946医学等专业的学生,广东外语外贸大学、广州医科大学和广东财经......
<<
<
160
161
162
163
164
>
>>